Agents have objectives they value
Agents face constraints
Make tradeoffs to maximize objectives within constraints

Agents compete with others over scarce resources
Agents adjust behaviors based on prices
Stable outcomes when adjustments stop

Each of us acts purposefully
We have ends, goals, desires, objectives, etc
We use means in the world that we believe will achieve our ends

Acting with purpose distinguishes humans from everything else in the universe
Artificial intelligence researchers face "the frame problem"

Machine learning and artificial intelligence are "dumb"
With the right models and research designs, we can say "X causes Y" and quantify it!
Economists are in a unique position to make causal claims that mere statistics cannot

For more, see my blog post, and Pearl & MacKenzie (2018), The Book of Why
"First, the field of economics has spent decades developing a toolkit aimed at investigating empirical relationships, focusing on techniques to help understand which correlations speak to a causal relationship and which do not. This comes up all the time — does Uber Express Pool grow the full Uber user base, or simply draw in users from other Uber products? Should eBay advertise on Google, or does this simply syphon off people who would have come through organic search anyway? Are African-American Airbnb users rejected on the basis of their race? These are just a few of the countless questions that tech companies are grappling with, investing heavily in understanding the extent of a causal relationship."
Actions that satisfy human desires provide a service
An object that can provide services is called an economic good or a resource




Perhaps the most fundamental economic “law” is the law of demand:
We investigate its source, and derive more useful properties
First, we will need to develop a more rigorous framework

How do people decide:
Rational choice theory: assume that they optimize within constraints
A model of behavior we can extend to most scenarios

Often called “Consumer Theory” in textbooks, but realize:
Everyone is “a consumer”
We are really modeling how individuals make choices in almost any context!

Imagine a (very strange) supermarket sells xylophones (x) and yams (y)
Your choices: amounts of {x,y} to consume as a bundle

We can represent bundles graphically
We'll stick with 2 goods (x,y) in 2-dimensions†
Example:

† See appendix in today's class page to extend to n goods!
If you had $100 to spend, what bundles of goods {x,y} would you buy?
Only those bundles that are affordable
Denote prices of each good as {px,py}
Let m be the amount of income a person has

If you had $100 to spend, what bundles of goods {x,y} would you buy?
Only those bundles that are affordable
Denote prices of each good as {px,py}
Let m be the amount of income a person has
A bundle {x,y} is affordable at given prices {px,py} when:
pxx+pyy≤m

pxx+pyy≤m

pxx+pyy≤m
pxx+pyy=m

† Note the difference (the in/equality): budget constraint is the subset of the budget set that spends all income.
pxx+pyy=m
pxx+pyy=m
y=mpy−pxpyx

pxx+pyy=m
y=mpy−pxpyx

pxx+pyy=m
y=mpy−pxpyx

pxx+pyy=m
y=mpy−pxpyx

Example: Suppose you have an income of $50 to spend on lattes (l) and burritos (b). The price of lattes is $5 and the price of burritos is $10.
Let l be on the horizontal axis and b be on the vertical axis.
Write an equation for the budget constraint (in graphable form).
Graph the budget constraint.

Points on the line spend all income
Points beneath the line are affordable but don't use all income

Points on the line spend all income
Points beneath the line are affordable but don't use all income
Points above the line are unaffordable (at current income and prices)

Slope: tradeoff between x and y at market prices
Relative price of x, or the opportunity cost of x:
Consuming 1 more unit of x requires giving up (pxpy) units of y

Opportunity cost: value of next best foregone opportunity
Even though we have prices denoted in dollars, when you consume x, you're really giving up the opportunity to consume y!


Frederic Bastiat
1801-1850

Frederic Bastiat
1801-1850
That Which is Seen and That Which is Not Seen
"That which is seen"

Frederic Bastiat
1801-1850
That Which is Seen and That Which is Not Seen
"That which is seen"
"That which is not seen"

What does it mean to say that "spending money 'stimulates' the economy"?
Scarce resources used in one industry can not be used in other industries
Every (visible) decision to spend on X yields more X, and destroys an (invisible) opportunity to spend on Y

m=pxx+pyyy=mpy−pxpyx
Budget constraint is a function of specific parameters
Economic analysis: how changes in constraints affect people's choices

Example: Income increases m1→m2
Slope unchanged (no change in prices!)
Gain of affordable bundles

Example: Continuing the lattes and burritos example, (income is $50, lattes are $5, burritos are $10), suppose your income doubles to $100.
Find the equation of the new budget constraint (in graphable form).
Graph the new budget constraint.
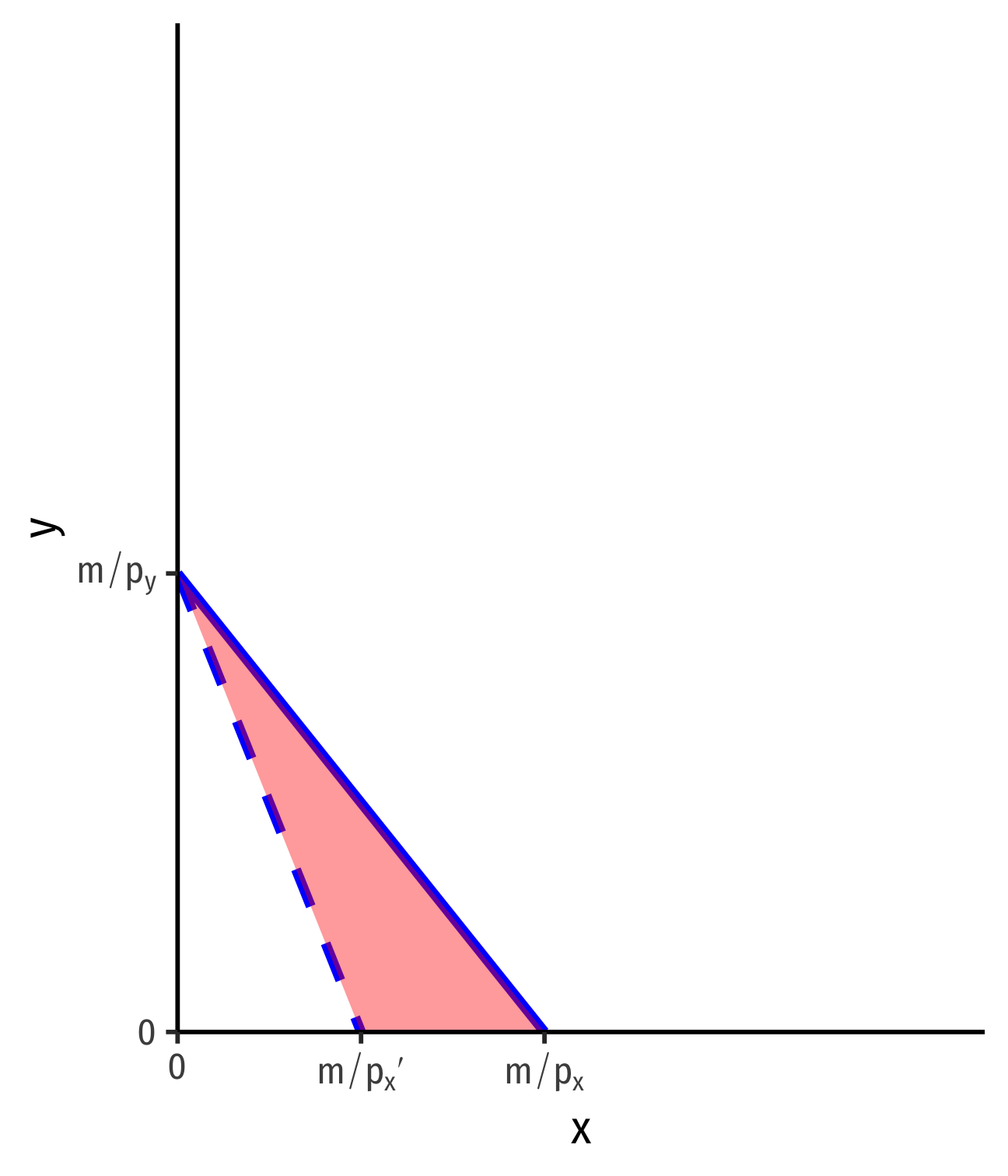
Example: An increase in the price of x
Slope steepens: −p′xpy
Loss of affordable bundles

Example: A decrease in the price of y
Slope steepens: −pxp′y
Gain of affordable bundles

Economic analysis is about (changes in) relative prices
Budget constraint slope (opportunity cost of x) is −(pxpy)
Only "real" changes in relative prices (from changes in market conditions) change consumer constraints (and alter behavior)
i.e. not “the price of x,” its about “the price of x relative to the price of y”!

Example: Imagine yourself in a strange country. All you know is that the price of bread, in local currency, is “6”...

Example: Continuing the lattes and burritos example (income is $50, lattes are $5, burritos are $10).
Suppose the price of lattes doubles from $5 to $10. Find the equation of the new budget constraint and graph it.
Return to the original price of lattes ($5) and suppose the price of burritos falls from $10 to $5. Find the equation of the new budget constraint and graph it.
Recall the law of demand
We can derive it right off the budget constraint!
Notice I have made no assumptions about rationality, preferences, utility, etc to get this!

A lot of griping about "rationality" and whether people are truly "rational"
The law of demand does not require rational people! (utility-maximizers, etc)
This is important: markets don't require rational people, they make people rational!

Keyboard shortcuts
| ↑, ←, Pg Up, k | Go to previous slide |
| ↓, →, Pg Dn, Space, j | Go to next slide |
| Home | Go to first slide |
| End | Go to last slide |
| Number + Return | Go to specific slide |
| b / m / f | Toggle blackout / mirrored / fullscreen mode |
| c | Clone slideshow |
| p | Toggle presenter mode |
| t | Restart the presentation timer |
| ?, h | Toggle this help |
| o | Tile View: Overview of Slides |
| Esc | Back to slideshow |
Agents have objectives they value
Agents face constraints
Make tradeoffs to maximize objectives within constraints

Agents compete with others over scarce resources
Agents adjust behaviors based on prices
Stable outcomes when adjustments stop

Each of us acts purposefully
We have ends, goals, desires, objectives, etc
We use means in the world that we believe will achieve our ends

Acting with purpose distinguishes humans from everything else in the universe
Artificial intelligence researchers face "the frame problem"

Machine learning and artificial intelligence are "dumb"
With the right models and research designs, we can say "X causes Y" and quantify it!
Economists are in a unique position to make causal claims that mere statistics cannot

For more, see my blog post, and Pearl & MacKenzie (2018), The Book of Why
"First, the field of economics has spent decades developing a toolkit aimed at investigating empirical relationships, focusing on techniques to help understand which correlations speak to a causal relationship and which do not. This comes up all the time — does Uber Express Pool grow the full Uber user base, or simply draw in users from other Uber products? Should eBay advertise on Google, or does this simply syphon off people who would have come through organic search anyway? Are African-American Airbnb users rejected on the basis of their race? These are just a few of the countless questions that tech companies are grappling with, investing heavily in understanding the extent of a causal relationship."
Actions that satisfy human desires provide a service
An object that can provide services is called an economic good or a resource




Perhaps the most fundamental economic “law” is the law of demand:
We investigate its source, and derive more useful properties
First, we will need to develop a more rigorous framework

How do people decide:
Rational choice theory: assume that they optimize within constraints
A model of behavior we can extend to most scenarios

Often called “Consumer Theory” in textbooks, but realize:
Everyone is “a consumer”
We are really modeling how individuals make choices in almost any context!

Imagine a (very strange) supermarket sells xylophones (x) and yams (y)
Your choices: amounts of {x,y} to consume as a bundle

We can represent bundles graphically
We'll stick with 2 goods (x,y) in 2-dimensions†
Example:

† See appendix in today's class page to extend to n goods!
If you had $100 to spend, what bundles of goods {x,y} would you buy?
Only those bundles that are affordable
Denote prices of each good as {px,py}
Let m be the amount of income a person has

If you had $100 to spend, what bundles of goods {x,y} would you buy?
Only those bundles that are affordable
Denote prices of each good as {px,py}
Let m be the amount of income a person has
A bundle {x,y} is affordable at given prices {px,py} when:
pxx+pyy≤m

pxx+pyy≤m

pxx+pyy≤m
pxx+pyy=m

† Note the difference (the in/equality): budget constraint is the subset of the budget set that spends all income.
pxx+pyy=m
pxx+pyy=m
y=mpy−pxpyx

pxx+pyy=m
y=mpy−pxpyx

pxx+pyy=m
y=mpy−pxpyx

pxx+pyy=m
y=mpy−pxpyx

Example: Suppose you have an income of $50 to spend on lattes (l) and burritos (b). The price of lattes is $5 and the price of burritos is $10.
Let l be on the horizontal axis and b be on the vertical axis.
Write an equation for the budget constraint (in graphable form).
Graph the budget constraint.

Points on the line spend all income
Points beneath the line are affordable but don't use all income

Points on the line spend all income
Points beneath the line are affordable but don't use all income
Points above the line are unaffordable (at current income and prices)

Slope: tradeoff between x and y at market prices
Relative price of x, or the opportunity cost of x:
Consuming 1 more unit of x requires giving up (pxpy) units of y

Opportunity cost: value of next best foregone opportunity
Even though we have prices denoted in dollars, when you consume x, you're really giving up the opportunity to consume y!


Frederic Bastiat
1801-1850

Frederic Bastiat
1801-1850
That Which is Seen and That Which is Not Seen
"That which is seen"

Frederic Bastiat
1801-1850
That Which is Seen and That Which is Not Seen
"That which is seen"
"That which is not seen"

What does it mean to say that "spending money 'stimulates' the economy"?
Scarce resources used in one industry can not be used in other industries
Every (visible) decision to spend on X yields more X, and destroys an (invisible) opportunity to spend on Y

m=pxx+pyyy=mpy−pxpyx
Budget constraint is a function of specific parameters
Economic analysis: how changes in constraints affect people's choices

Example: Income increases m1→m2
Slope unchanged (no change in prices!)
Gain of affordable bundles

Example: Continuing the lattes and burritos example, (income is $50, lattes are $5, burritos are $10), suppose your income doubles to $100.
Find the equation of the new budget constraint (in graphable form).
Graph the new budget constraint.
Example: An increase in the price of x
Slope steepens: −p′xpy
Loss of affordable bundles

Example: A decrease in the price of y
Slope steepens: −pxp′y
Gain of affordable bundles

Economic analysis is about (changes in) relative prices
Budget constraint slope (opportunity cost of x) is −(pxpy)
Only "real" changes in relative prices (from changes in market conditions) change consumer constraints (and alter behavior)
i.e. not “the price of x,” its about “the price of x relative to the price of y”!

Example: Imagine yourself in a strange country. All you know is that the price of bread, in local currency, is “6”...

Example: Continuing the lattes and burritos example (income is $50, lattes are $5, burritos are $10).
Suppose the price of lattes doubles from $5 to $10. Find the equation of the new budget constraint and graph it.
Return to the original price of lattes ($5) and suppose the price of burritos falls from $10 to $5. Find the equation of the new budget constraint and graph it.
Recall the law of demand
We can derive it right off the budget constraint!
Notice I have made no assumptions about rationality, preferences, utility, etc to get this!

A lot of griping about "rationality" and whether people are truly "rational"
The law of demand does not require rational people! (utility-maximizers, etc)
This is important: markets don't require rational people, they make people rational!
